Go 语言学习路线
文章目录
该文档用来收集 Go 语言的一些学习路线图、视频课程、教程书籍等学习资料,旨在用来作为个人学习记录,会持续更新。参考文档位于文末的附录部分(感谢所有提供学习资料的作者)。
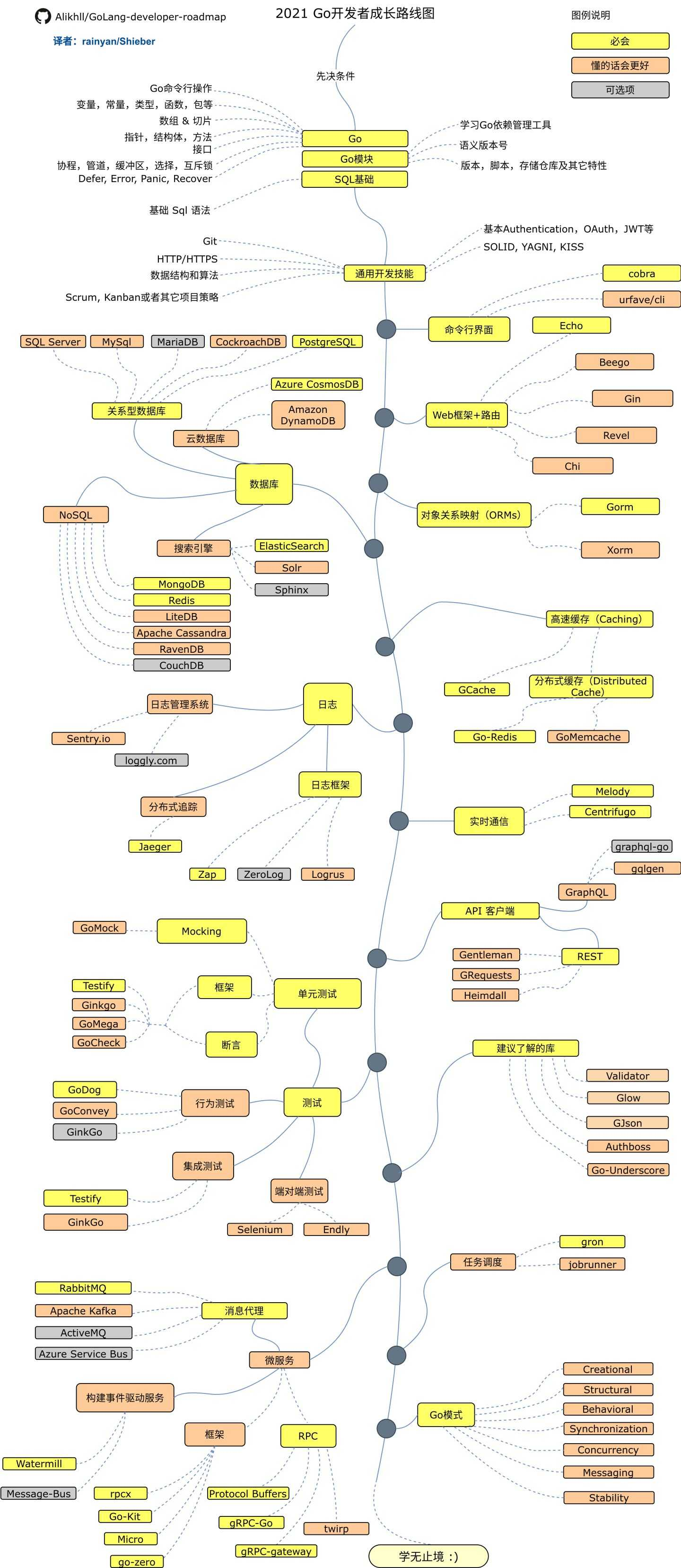
1 Go 语言学习路线路

2 学习资料推荐
2.1 视频课
- 《Go编程基础》:面向新手,课程地址为https://github.com/unknwon/go-fundamental-programming。

- 尚硅谷Go入门到实战教程:采用真实案例,从理论到实践,视频地址为https://www.bilibili.com/video/BV1ME411Y71o。

- 【七米出品】Go语言学习路线图 视频地址为https://www.bilibili.com/video/BV1bV41177KD
2.2 教程/书籍
- Go语言之旅:对初学者友好,可直接运行代码并看到效果,教程地址为https://tour.go-zh.org/。
- LeetCode-Go:一本LeetCode的刷题笔记,代码用Go语言实现,教程地址为https://books.halfrost.com/leetcode/。
- 《Go语言设计与实现》:内容涵盖编译原理、运行时、基础知识、进阶知识等,可全面了解Go语言,地址为https://draveness.me/golang/。

《玩转GO》:内容包括并发、网络编程、垃圾回收等高级概念,https://github.com/hantmac/Mastering_Go_ZH_CN
Go标准库文档:可查询API的具体使用方式,地址为https://studygolang.com/static/pkgdoc/main.html。
纸质书籍推荐:
- 《Go语言实战》:关注Go语言的规范和实现,涉及语法、类型系统、并发等主题。

- 《Go语言学习笔记》:上卷专注于语言规范细节,下卷对运行时源码做出深度剖析。

- 《Go Web编程》:以网络论坛为例,讲解构建Go Web应用的方法。
2.3 实战项目
- seaweedfs:分布式文件系,地址为https://github.com/chrislusf/seaweedfs。
- filebrowser:自带文件浏览器的网盘服务,地址为https://github.com/filebrowser/filebrowser。
- redigo:适合Go语言初学者学习的轮子项目,地址为https://github.com/inannan423/redigo。
- go-admin:数据可视化与管理平台,GitHub星标5k+,地址为https://github.com/GoAdminGroup/go-admin。
- 7天用Go从零实现分布式缓存GeeCache:每天完成的部分可独立运行和测试,地址为https://geektutu.com/post/geecache.html。
附录
文章作者 Chen Guixian
上次更新 2025-10-06